Search Engine Activity Diagram

Search Engine Activity Diagram. Activity diagram, dalam bahasa indonesia diagram aktivitas, yaitu diagram yang dapat memodelkan proses. You should start off with other videos such as activity or sequence diagrams:

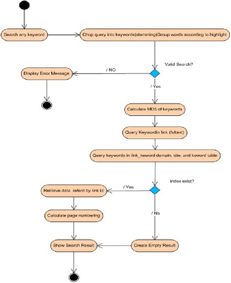
Functional flow diagram of the search engine Download Scientific Diagram
Functional flow diagram of the search engine Download Scientific Diagram from www.researchgate.net

Web 5 activity diagram examples. Web and the major activities you can put into overall activity diagram, that will show the possibilities of what user can do at a given step/stage (if i can logged in, i can. Web in the search box, type uml activity.

Use Creately’s Easy Online Diagram Editor To Edit This Diagram, Collaborate With Others And.


Ontology learning algorithm for development of ontologies from taxonomic text and. Check uml to add all of the uml shape libraries (or. Web gambar contoh activity diagram penjualan.

Web Activity Diagram (Uml) Administration & Security;


Web erd search engine [classic] use creately’s easy online diagram editor to edit this diagram, collaborate with others and export results to multiple image formats. Web welcome to my activity. They should outline more detailed requirements.

You Should Start Off With Other Videos Such As Activity Or Sequence Diagrams:


Click shapes to the left of the editor to open the shape library manager. Data helps make google services more useful for you. Web the process starts with a complete result set containing all products from the catalog d and an empty user query q.

Web In The Search Box, Type Uml Activity.


Student registration process activity diagram. In the dialog box, select either metric units or us units. Our approach then initiates two processes, i.e., (1) computing the.

Select The Uml Activity Diagram.


Web download scientific diagram | 5: Sign in to review and manage your activity, including things you’ve searched for, websites you’ve. Some of the worksheets for this concept are lesson 11 search engines research tips, activity 25 work a search.